GBT 45341-2025 数字化转型管理 参考架构 全文

引言
新一轮科技革命和产业变革迅猛发展,世界正处在一个从工业时代向信息时代加速转型的大变革时代。全球物质经济发展已经从增量阶段进入存量阶段,资源、能源和环境的刚性约束日益增强,只有深入推进信息技术和实体经济深度融合,全面加速数字化转型,大力发展数字经济,才能改造提升传统动能,培育发展新动能,开辟全球更加广阔的新发展空间。
新一代信息技术作为引发当今科技革命和产业变革的先导技术,其与实体经济深度融合的核心要义在于引领生产力和生产关系发生深刻变革,数字生产力、价值共创共享生态关系成为变革新趋势,日益显现出强大的增长动力。
数字化转型的核心要义是要将基于工业技术专业分工取得规模化效率的发展模式逐步转变为基于信息技术赋能作用获取多样化效率的发展模式。开展数字化转型,需系统把握如下四个方面:一是数字化转型是信息技术引发的系统性变革,二是数字化转型的根本任务是价值体系优化、创新和重构,三是数字化转型的核心路径是新型能力建设,四是数字化转型的关键驱动要素是数据。
深度应用新一代信息技术,大力发展新技术、新产品、新模式、新业态,全面加速数字化转型,已经成为新时期企业生存和发展的必然选择。然而,企业在推进数字化转型过程中,普遍面临战略不明确、路径不清晰、过程方法缺失、价值难获取等共性问题和挑战,亟需一套符合数字经济发展趋势和规律,且行之有效的新型企业架构(EA),以架构为牵引,系统性、全局性推动转型变革,稳定获取预期成效,加速迈入创新发展新阶段。
基于我国数十年来推进信息化、两化融合、智能制造、工业互联网、数字化转型等过程中形成的体系方法,历经几十万家企业全面应用和完善,本文件给出了一套数字经济背景下的新型企业架构———数字化转型参考架构,旨在帮助企业明确数字化转型的主要任务和关键着力点,建立体系化的数字化转型过程方法机制,按照分阶段分档次的分步实施要求,务实有效推进数字化转型,实现螺旋式创新发展。
1、范围
本文件规定了数字化转型的参考架构,提出了数字化转型的主要视角、过程方法、发展阶段与水平档次,明确数字化转型的主要任务、过程联动方法和分步实施要求。
本文件适用于(各类)组织:
a) 开展数字化转型顶层设计,系统推进数字化转型;
b) 应用数字经济背景下新型企业架构(EA)系统推进数字化转型;
c) 应用评估通用模型系统推进数字化转型评估诊断;
d) 围绕数字化转型研发并提供系统性解决方案;
e) 为企业开展数字化转型提供服务。
2、规范性引用文件
下列文件中的内容通过文中的规范性引用而构成本文件必不可少的条款。其中,注日期的引用文件,仅该日期对应的版本适用于本文件;不注日期的引用文件,其最新版本(包括所有的修改单)适用于本文件。
GB/T23011 信息化和工业化融合 数字化转型 价值效益参考模型
3、术语和定义
GB/T23011界定的以及下列术语和定义适用于本文件。
3.1、数字化转型 digital transformation
深化应用新一代信息技术,激发数据要素创新驱动潜能,建设提升数字时代生存和发展的新型能力(3.11),加速业务优化、创新与重构,创造、传递并获取新价值,实现转型升级和创新发展的过程。
注: 推进数字化转型通常坚持以价值效益为导向、以新型能力(3.11)为主线、以数据要素为驱动、以业务变革为核心。 来源:GB/T23011—2022,3.3
3.2、竞争合作优势 competitive and cooperative advantage
企业相比其竞争对手所拥有的可持续性优势,以及通过与其合作伙伴基于共生关系形成的群体性优势。
3.3、信息模型 information model
基于结构化数据,对相关业务对象的内容、过程等进行标准化规范化描述,可支持实现业务规范化运行和管理的模型。
注: 信息是基于数据形成的关于客体对象的形式化表达。
3.4、数字模型 digital model
基于多元异构动态数据,对相关业务对象的运行状态、关联关系等进行数字化动态描述,可基于数据驱动支持实现业务动态柔性响应的模型。
3.5、知识模型 knowledge model
基于多元异构动态数据,对相关业务对象的运行规律等进行动态归纳、演绎及其知识化、数字化、模型化,可基于知识驱动支持实现业务个性化按需柔性运行和一体化敏捷响应的模型。
注: 知识是对信息进一步提炼和加工形成的关于客体对象原理、规律、机理等的形式化表达。
3.6、智能模型 intelligent model
基于多元异构数据,对相关业务对象的运行功能等进行智能自主感知、分析、预测决策和学习进化,可基于智能驱动支持实现业务自主运行、自适应、自学习进化的模型。
注: 数字模型、知识模型、智能模型都属于数字化模型。
3.7、业务场景 business scenario
关于业务运行的参与主体、行为活动、资源条件以及数据要素等的有机组合。
3.8、数字场景 digital scenario
基于相关数字模型(3.4)实现关键业务动态响应、动态协同、动态优化的一类业务场景(3.7)。
注: 数字场景、知识场景、智能场景都属于数字化(的)业务场景。
3.9、知识场景 knowledge scenario
基于相关知识模型(3.5)实现关键业务个性化按需响应、按需协同、按需优化的一类业务场景(3.7)。
3.10、智能场景 intelligent scenario
基于相关智能模型(3.6)实现关键业务自主运行、自主协作和自学习优化/进化的一类业务场景(3.7)。
3.11、新型能力 enhanced capability
深化应用新一代信息技术,建立、提升、整合、重构企业的内外部能力,形成应对不确定性变化的本领。
来源:GB/T23011—2022,3.2,有修改
3.12、数字能力 digital capability
企业在数字化转型(3.1)过程中打造形成的以数字化模型承载的新型能力(3.11)。
来源:GB/T23011—2022,3.5,有修改
3.13、系统性解决方案 systematic solution
发挥技术的基础性作用,以数据为核心驱动要素,实现数据、技术、流程、组织等四要素互动创新、迭代优化和系统融合,支持新型能力(3.11)的建设、运行和持续改进的解决方案。
3.14、数字化转型成熟度 digital transformation maturity
对企业数字化转型(3.1)发展阶段和水平档次的度量。
3.15、数字企业 digital enterprise
基于相关数字模型(3.4),沿资源链、价值链或产品链(资产链)实现业务的全面动态响应、动态协同、动态优化的一类企业。
注1: 资源链即基本贯通研发(规划)设计、生产(建设)、服务、经营管理等主业务环节的计划、采购、仓储、研发、生产(建设)、销售、财务、人力资源、物料和设备(资产)管理等主要业务活动的企业资源管控链。 注2: 价值链即基本贯通研发(规划)设计、生产(建设)、服务、经营管理等主业务环节的商机线索、订单、采购、生产(建设)、物流、销售、售后服务等主要业务活动的全供应链价值链。 注3: 产品链(资产链)即基本贯通研发(规划)设计、生产(建设)、服务、经营管理等主业务环节的研发(规划)设计、生产(建设)、交付、运维、回收等主要业务活动的产品(资产)全寿命周期链。
3.16、知识企业 knowledge enterprise
基于相关知识模型(3.5),沿资源链、价值链或产品链(资产链)实现业务的全面个性化按需响应、按需协同、按需优化的一类企业。
3.17、智能企业 intelligent enterprise
基于相关智能模型(3.6),沿资源链、价值链或产品链(资产链)实现业务全面智能自主运行、自主协作和自学习优化/进化的一类企业。
3.18、数字平台 digital platform
基于相关数字模型(3.4),实现网络化协同、服务化延伸、个性化定制等平台化社会化业务动态响应、动态协同、动态优化的一类供应链/产业链网络平台。
3.19、知识平台 knowledge platform
基于相关知识模型(3.4),实现网络化协同、服务化延伸、个性化定制等平台化社会化业务个性化按需响应、按需协同、按需优化的一类供应链/产业链网络平台。
3.20、智能平台 intelligent platform
基于相关智能模型(3.6),实现网络化协同、服务化延伸、个性化定制等平台化社会化业务智能自主运行、自主协作和自学习优化/进化的一类供应链/产业链网络平台。
3.21、数字生态 digital ecology
基于相关数字模型(3.4),实现产业生态圈要素资源(如政产学研用金等方面)动态优化配置和创新运用,以及生态化原始创新创造业务活动动态响应、动态协同、动态优化的一类产业生态。
3.22、知识生态 knowledge ecology
基于相关知识模型(3.4),实现产业生态圈要素资源(如政产学研用金等方面)个性化按需优化配置和创新运用,以及生态化原始创新创造业务活动个性化按需响应、按需协同、按需优化的一类产业生态。
3.23、智能生态 intelligent ecology
基于相关智能模型(3.6),实现产业生态圈要素资源(如政产学研用金等方面)智能自主优化配置和创新运用,以及生态化原始创新创造业务活动的智能自主运行、自主协作和自学习优化/进化的一类产业生态。
4、总体框架
数字化转型参考架构的总体框架,如图1所示,主要包括数字化转型的主要视角、过程方法、发展阶段与水平档次,系统阐释数字化转型的主要任务、过程联动方法和分步实施要求。

主要视角给出数字化转型的任务体系,包括发展战略、业务创新转型、新型能力、治理体系和系统性解决方案5个视角,明确数字化转型的主要任务,并给出任务间的关联关系。
过程方法提出数字化转型的方法体系,针对数字化转型的5个视角,分别给出其对应的过程联动方法,并构建相关方法之间的相互作用关系。
发展阶段与水平档次明确数字化转型的路径体系,将数字化转型分为规范级、场景级、领域级、平台级、生态级等5个发展阶段,以及对应的10个细分水平档次,并分别明确数字化转型5个视角在不同发展阶段与水平档次的主要实施要求。
主要视角、过程方法、发展阶段与水平档次的主要内容如图2所示。

5、主要视角
5.1 通则
价值体系优化、创新和重构是数字化转型的根本任务,企业应从发展战略、业务创新转型、新型能力、治理体系和系统性解决方案等 5 个视角出发,构建系统化、体系化的关联关系,系统有序推进数字化转型,创新价值获取、创造、传递、支持的路径和模式,如图 3 所示。以价值体系优化、创新和重构为根本任务的 5 个视角及各视角间的关联关系如下。
a) 发展战略提出价值主张。根据数字化转型的新形势、新趋势和新要求,发展战略视角提出新的价值主张。
b) 业务创新转型实现价值获取。根据价值主张新要求,基于打造的新型能力(体系)、构建的治理体系和形成的系统性解决方案,业务创新转型视角形成支持最终价值获取的业务新模式和新业态。
c) 新型能力支持价值创造和价值传递。根据价值主张和价值获取新要求,新型能力视角打造支持价值创造和传递的新型能力(体系)。
d) 治理体系提供价值保障。治理体系视角变革价值保障的治理机制和管理模式,构建支持新型能力打造、推动业务创新转型的治理体系。
e) 系统性解决方案提供价值支持。系统性解决方案视角创新价值支持的要素实现体系,形成支持新型能力打造、推动业务创新转型的系统性解决方案。

5.2 发展战略
5.2.1 通则
发展战略视角包括竞争合作优势、业务场景和价值模式三个子视角。
企业应制定数字化转型战略,并将其作为发展战略的重要组成部分,把数据驱动的理念、方法和机制根植于发展战略全局。条件成熟的企业,应将数字化转型战略和发展战略合二为一,融为一体。
5.2.2 竞争合作优势
企业应增强竞争合作优势可持续性和战略柔性,逐步从过去构建封闭价值体系的静态竞争向构建共建共创共享开放价值生态的动态竞合转变,以有效应对快速变化和不确定市场竞争合作环境。
企业应通过强化价值导向、能力主线、数据驱动等,构建数字经济时代竞争合作优势,应重点关注的方面包括但不限于:
a) 强化生产运营优化,注重产品/服务生产与交付,深化新一代信息技术与各业务环节的融合创新应用,提高一体化运营水平,实现效率提升、成本降低、质量提高等;
b) 强化产品/服务创新,注重拓展基于传统业务的延伸服务和增值服务等,沿产品/服务链拓展价值创造和传递活动,推动管理模式、业务模式和商业模式等的创新变革,形成新技术、新产品、新服务,开辟业务增量发展新空间;
c) 强化业态创新和转变,注重新型能力的平台化社会化连接和赋能,充分激发数据要素创新驱动潜能,开展跨企业、跨产业的网络化协同和社会化协作,加速传统业务数字化转型和数字新业务培育壮大,实现业态转变和绿色可持续发展等。
5.2.3 业务场景
企业应打破传统的基于技术专业化职能分工形成的垂直业务体系,以用户日益动态和个性化的需求为牵引,构建基于能力赋能的新型业务体系,根据竞争合作优势和业务体系设计端到端的业务场景,以形成支撑柔性战略的灵活业务。
企业应从参与主体、行为活动、资源条件以及数据要素等方面统筹考虑,系统开展业务场景设计,以数据驱动场景参与主体、行为活动、资源条件的协调联动和融合创新,包括但不限于:
a) 从岗位/角色、部门/团队、企业、合作伙伴等层面,明确业务场景涉及的参与主体;
b) 从需求定义、研发(规划)设计、生产(建设)、交易/交付、产品运维、循环利用/终止处理等方面,明确业务场景覆盖的行为活动环节;
c) 从软件、硬件、网络、平台等方面,明确业务场景建设运营所需的资源条件;
d) 界定业务场景建设运营所需的数据,以及对相应数据采集、集成共享和开发利用的要求。
5.2.4 价值模式
企业应顺应新一代信息技术引发的变革趋势,改变传统工业化时期基于技术创新的长周期性获得稳定预期市场收益的价值模式,构建基于资源共享和能力赋能实现业务快速迭代和协同发展的开放价值生态,以最大化获取数字化转型价值效益。
企业应从价值创造模式、价值分享模式等方面考虑,系统开展价值模式的分析与设计,包括但不限于:
a) 明确价值创造主体、主要价值活动及价值管理(合作)方式,以及价值创造和传递的过程、方法和路径等;
b) 建立价值度量方式、价值分配机制以及价值交换模式等。
5.3 业务创新转型
5.3.1 通则
业务创新转型视角包括业务数字化、业务集成融合、业务模式创新和数字业务发展四个子视角。
企业应发挥新型能力的赋能作用,加速业务体系和业务模式创新,推进传统业务创新转型升级,培育发展数字新业务,通过业务全面服务化,构建开放合作的价值模式,快速响应、满足和引领市场需求,最大化获得价值效益。
5.3.2 业务数字化
业务数字化是指企业主业务环节相关业务的数字化、网络化和智能化发展。企业应深化新一代信息技术在产品/服务、研发(规划)设计、生产(建设)、用户服务、经营管理等环节的深度应用,逐步提升各相关业务的数字化、网络化、智能化水平,包括但不限于:
a) 产品/服务数字化、网络化、智能化,包括提升产品或服务的状态感知、交互连接、智能决策与优化等;
b) 研发(规划)设计数字化、网络化、智能化,包括数字化建模与仿真优化、智能化研发管理等;
c) 生产(建设)数字化、网络化、智能化,包括生产/服务现场生产(建设)活动的数字化、智能化管控,以及生产(建设)资源精准配置和动态调整优化等;
d) 用户服务数字化、网络化、智能化,包括以用户为中心的服务全过程动态管控,以及服务资源按需供给和动态优化配置等;
e) 经营管理数字化、网络化、智能化,包括基于数字化模型的管理活动精准管控、动态优化和智能辅助决策等。
5.3.3 业务集成融合
业务集成融合是指跨部门、跨业务环节、跨层级的业务集成运作和协同优化。企业应按照纵向管控(资源链)、供应链(价值链)、产品(资产)寿命周期 [产品链(资产链)] 等维度,系统推进业务集成融合,包括但不限于:
a) 纵向管控(资源链)集成,包括实现计划、采购、仓储、研发、生产(建设)、销售、财务、人力资源、物料和设备(资产)管理等资源纵向管控相关的主要业务活动间的数据互联互通、资源动态协同优化和管控等;
b) 供应链(价值链)集成,包括实现商机线索、订单、采购、生产(建设)、物流、销售、售后服务等供应链相关的主要业务活动间的数据互联互通、供应链动态协同优化和管控等;
c) 产品(资产)寿命周期 [产品链(资产链)] 集成,包括实现需求定义、研发(规划)设计、生产(建设)、交易/交付、运维、循环利用/终止处理等产品(资产)寿命周期相关的主要业务活动间的数据互联互通、产品(资产)寿命周期动态协同优化和管控等。
5.3.4 业务模式创新
业务模式创新是指基于新型能力模块化封装和在线化部署等,推动关键业务模式创新变革,构建打通企业内外部的价值网络,与利益相关方共同形成新的价值模式。典型业务模式创新包括但不限于:
a) 智能化生产,包括生产(建设)过程的智能运营优化,以及与生态合作伙伴间基于平台的数据驱动型、知识驱动型或智能驱动型的生产能力协同等;
注 1:数据驱动是指基于对业务场景相关主体、客体、空间等的运行现状、关联关系等进行数字化动态描述的数字模型,在相应范围内,共享相互关联的全面动态数据,实现基于动态数据的资源(人、财、物等)全局动态优化配置和关键业务数字化动态响应(业务数据化、数据模型化、模型数字化、数字动态化)。
注 2:知识驱动是指基于对业务场景相关主体、客体、空间等的运行规律等进行动态归纳、演绎及其数字化、模型化和模块化的知识模型,实现基于知识赋能和人机协同的业务活动个性化按需柔性运行和一体化敏捷响应(业务规则化、规则模型化、模型知识化、知识个性化)。
注 3:智能驱动是指基于对业务场景相关主体、客体、空间等的运行功能等进行智能自主感知、分析、预测决策和学习进化的智能模型,实现基于人工智能的业务活动智能自主运行、自适应、自学习和共生进化(业务功能化、功能模型化、模型智能化、智能自主化)。
b) 网络化协同,包括基于关键业务在线化运行的平台技术网络和合作关系网络,实现相关方之间关键业务和资源的在线协同和动态优化等;
c) 服务化延伸,包括基于数据集成共享和数据资产化运营,沿产品(资产)寿命周期 [产品链(资产链)]、供应链(价值链)等提供增值、跨界、全场景的延伸服务等;
d) 个性化定制,包括基于产品的模块化、数字化和智能化,利用互联网平台等快速精准满足用户动态变化的个性化需求等。
5.3.5 数字业务发展
数字业务发展是指运用互联网、大数据、人工智能、区块链等技术,基于数据资源管理、数据资产化运营对外提供服务于用户及利益相关方的数字新业务,包括但不限于:
a) 对外提供的数据查询、统计分析、数据处理、数据交易等数字信息服务;
b) 基于业务规则和方法的数字化、模型化、模块化和平台化,对外提供知识工具方法、知识模型等数字知识服务;
c) 通过主要业务相关的数字能力打造及其数字化、模块化和平台化,对外提供研发(规划)设计、仿真验证、生产(建设)、供应链管理等数字能力服务。
5.4、新型能力
5.4.1 通则
新型能力视角包括能力模型可处理的数据、能力模型内嵌的规则方法、能力模型可实现的功能、能力模型的学习优化四个子视角。
企业应将新型能力建设作为贯穿数字化转型始终的核心主线,参考新型能力的主要分类(见附录 A)和主要视角,识别和策划新型能力(体系),加速将个人、团队和企业的知识经验与技能转化为承载新型能力的数字化模型,持续提升新型能力模型构建应用水平,赋能业务提高动态感知与实时分析、自主决策与预测预警、敏捷响应与精准执行、快速迭代与学习优化能力,实现业务柔性化、多样化、个性化发展,以快速响应市场需求变化,加速推进业务创新转型,获取可持续竞争合作优势。
5.4.2 能力模型可处理的数据
企业应持续丰富新型能力模型可处理的数据,以提高业务动态感知与实时分析能力,包括但不限于:
a) 可有效处理多元异构数据;
b) 可有效处理主要业务活动、业务场景乃至全企业全面动态甚至实时的相关数据;
c) 有条件的企业,宜可在线甚至智能自主处理企业内、企业外乃至合作伙伴全面动态甚至实时的相关数据。
5.4.3 能力模型内嵌的规则方法
企业应持续丰富新型能力模型内嵌的规则方法,以提高业务自主决策与预测预警能力,包括但不限于:
a) 实现相关业务规则方法的算法化和数字化,并将其嵌入新型能力模型;
b) 实现相关业务规则方法的大幅增长,支持主要业务活动、业务场景乃至全企业的个性化按需应用;
c) 有条件的企业,宜实现相关业务规则方法的生成式增长,支持平台化、社会化乃至智能自主应用。
5.4.4 能力模型可实现的功能
企业应持续丰富新型能力模型响应和执行主要业务活动的功能,以提高业务敏捷响应与精准执行能力,包括但不限于:
a) 有机组合相关规则方法和可处理的数据,实现新型能力模型响应和执行相关业务活动的特定功能;
b) 实现相关功能的大幅增长,支持主要业务活动、业务场景乃至全企业的个性化按需应用;
c) 有条件的企业,宜实现相关功能的生成式增长,支持平台化、社会化乃至智能自主应用。
5.4.5 能力模型的学习优化
企业应实现新型能力模型的动态迭代优化,以提高业务快速迭代与学习优化能力,包括但不限于:
a) 实现能力模型可处理数据的动态迭代和学习优化;
b) 实现能力模型内嵌规则方法的动态迭代和学习优化;
c) 实现能力模型可实现功能的动态迭代和学习优化;
d) 有条件的企业,宜应用生成式人工智能等新一代信息技术,实现能力模型可处理数据、内嵌规则方法和可实现功能的平台化、社会化协同迭代优化甚至自学习进化。
5.5、治理体系
5.5.1 通则
治理体系视角包括数字化领导力、数字化治理、数字化组织、数字化管理、数字化文化等 5 个子视角。
打造新型能力,推进业务创新转型,企业应建立相匹配的治理体系并推进管理模式持续变革,以提供管理保障。
5.5.2 数字化领导力
企业应从数字化领导意识培养和能力提升、数字化转型战略部署和执行机制等方面,建设提升数字化领导力,包括但不限于:
a) 高层领导者对数字化转型敏锐战略洞察和前瞻布局,以及由一把手、决策层成员、其他各级领导,甚至生态合作伙伴领导等共同形成的协同领导和协调机制;
b) 建立数字化转型战略活动全要素、全员、全过程数字化动态跟踪、管控和优化机制。
5.5.3 数字化治理
企业应运用架构方法,从数字化制度、数字化人才、数字化资金、数据治理、信息安全等方面,建立与新型能力建设、运行和优化相匹配的数字化治理机制,包括但不限于:
a) 围绕实现数据、技术、流程、组织等四要素和有关活动的统筹协调、协同创新管理和动态优化,建立适宜的制度、标准规范和治理机制;
b) 全员数字化理念和技能培养,建立完善数字化人才绩效考核和成长激励制度,以及跨企业人才共享和流动机制;
c) 建立适宜的制度机制,强化围绕新型能力建设等数字化资金投入的统筹协调利用、全局优化调整、动态协同管理和量化精准核算;
d) 建立数据治理体系,强化数据制度建设,完善数据治理流程设计与运行管控机制,提升数据驱动作用;
e) 充分应用网络安全、系统安全、数据安全等信息安全技术手段,有效开展自主可控技术研发、应用与平台化部署,建立完善信息安全管理体系及其执行机制,提升整体安全可控水平。
5.5.4 数字化组织
企业应从数字化组织结构、数字化职能职责、数字化协作体系等方面,建立与新型能力建设、运行和优化相匹配的职责职权架构及协作体系,不断提高针对用户日益动态、个性化需求的响应速度和柔性服务能力。企业应开展的活动包括但不限于:
a) 适时建立一体化、平台化、生态化的柔性组织结构,并建立数据驱动型、知识驱动型或智能驱动型的组织结构动态优化机制,提升组织结构与新型能力之间的适宜性和匹配度;
b) 建立覆盖全过程和全员的数据驱动型、知识驱动型或智能驱动型职能职责动态分工体系,以及相互之间的动态沟通协调机制,提升新型能力建设活动的协调性和一致性;
c) 在企业内和企业间建立数字化协作体系与运行机制,促进新型能力协同协作。
5.5.5 数字化管理
企业应从管理范式创新、工作方式变革等方面,建立与新型能力建设、运行和优化相匹配的组织管理范式和工作方式,推动员工自组织、自学习、主动完成创造性工作,支持员工自我价值实现,与企业共同成长。企业应开展的活动包括但不限于:
a) 开展与其新型能力建设与业务创新转型等需求相匹配的管理范式创新,包括但不限于推动职能驱动型管理范式向数据驱动型管理、知识赋能型管理、智能自主型管理等管理范式转变;
b) 顺应新一代信息技术引发的工作方式变革趋势,支持员工基于移动化、社交化、知识化的数字化平台履行职能职责,并以价值创造结果和贡献为导向,激励员工开展自我管理、自主学习和价值实现。
注 1:职能驱动是指按照确定的组织分工和岗位职能职责标准化开展各项活动。
注 2:知识赋能是指基于对业务场景相关主体、客体、空间等的运行规律等进行动态归纳、演绎及其数字化、模型化和模块化的知识模型(知识数字化呈现、仿真、联动),在相应范围内,实现协同工作的主体与空间之间(如人和机器),以及主体与主体之间(如企业内部团队 / 员工之间、企业与外部合作伙伴之间、外部合作伙伴相互之间)的知识共享、传递与利用以及基于知识赋能的客体(如关键业务行为活动)场景化、个性化按需响应、协调联动和优化(业务规则化、规则模型化、模型知识化、知识个性化)。
注 3:智能自主是指基于对业务场景相关主体、客体、空间等的运行功能等进行智能自主感知、分析、预测决策和学习进化的智能模型,在相应范围内,实现协同工作的主体与空间之间(如人和机器),以及主体与主体之间(如企业内部团队 / 员工之间、企业与外部合作伙伴之间、外部合作伙伴相互之间)基于能力赋能的客体(如关键业务行为活动)自组织自适应运行、智能自主协作与自学习进化(业务功能化、功能模型化、模型智能化、智能自主化)。
5.5.6 数字化文化
企业应从价值观、行为准则等方面入手,建立与新型能力建设、运行和优化相匹配的数字化文化,把数字化转型战略愿景转变为企业全员主动创新的自觉行为。企业应开展的活动包括但不限于:
a) 积极应对新一代信息技术引发的变革,构建开放包容、创新引领、主动求变、务求实效的价值观;
b) 制定与价值观相匹配的行为准则和指导规范,并利用数字化、平台化等手段工具,支持行为准则和指导规范的有效执行和迭代优化。
5.6 系统性解决方案
5.6.1 通则
系统性解决方案视角包括数据、技术、流程、组织等四个子视角。
企业应深化应用新一代信息技术,策划实施涵盖数据、技术、流程、组织等四要素的系统性解决方案,支持构建完善治理体系,打造形成新型能力,加速业务创新转型,并通过四要素的互动创新和持续优化,推动治理体系、新型能力和业务创新转型的持续运行和不断改进。
5.6.2 数据
数据要素主要涉及将数据作为关键资源和核心资产进行管理,挖掘数据要素价值和创新驱动潜能等内容。为加强数据要素的开发利用,企业应开展的活动包括但不限于:
a) 完善数据采集范围和手段,利用传感技术等,提升设备设施、业务活动、供应链 / 产业链、全寿命周期、全过程乃至产业生态相关数据的自动采集水平;
b) 推进数据集成与共享,提升数据标准化建设水平,采用数据接口、数据交换平台等开展多源异构数据在线交换和集成共享;
c) 开展数据分析与应用,强化信息模型、数字模型、知识模型、智能模型等建模以及基于模型的决策支持与优化挖掘等水平。
5.6.3 技术
技术要素主要涉及新型能力建设涵盖的信息技术、产业技术、管理技术等内容,以及各项技术要素集成、融合和创新等。企业应从设备设施、信息技术(IT)软硬件、网络、平台等方面,充分发挥云计算、大数据、物联网、人工智能、区块链等新一代信息技术的先导作用,系统推进技术集成、融合和创新,包括但不限于:
a) 有序开展生产(建设)和服务设备设施自动化、数字化、网络化、智能化改造升级,加强新技术、新材料、新工艺、新装备等产业技术创新与应用;
b) 部署适宜的 IT 软硬件资源、系统集成架构,逐步推动 IT 软硬件的组件化、平台化和社会化按需开发和共享利用;
c) 建设覆盖生产(建设)/ 服务区域统一的运营技术(OT)网络基础设施,并提升 IT 网络、OT 网络和互联网的互联互通水平;
d) 自建或应用第三方平台,推动基础资源和能力的模块化、数字化、平台化,适宜时与生态合作伙伴共建共享社会化能力共享平台。
5.6.4 流程
流程要素主要涉及新型能力建设相关业务流程的优化设计以及数字化管控等内容,包括但不限于:
a) 开展跨部门 / 跨层级流程、核心业务端到端流程以及产业生态合作伙伴间端到端业务流程等的优化设计;
b) 应用数字化手段开展业务流程的运行状态跟踪、过程管控和动态优化等。
5.6.5 组织
组织要素主要涉及新型能力建设运行相关的职能职责调整、人员角色变动以及岗位匹配等内容,包括但不限于:
a) 根据业务流程优化要求确立业务流程职责,匹配调整有关的合作伙伴关系、部门职责、岗位职责等;
b) 按照调整后的职能职责和岗位胜任要求,开展员工岗位胜任力分析,人员能力培养、按需调岗等,不断提升人员优化配置水平。
6、过程方法
6.1 通则
企业应以价值效益为导向、业务场景为牵引、新型能力为主线、数据要素为驱动,按照 “策划(Plan)— 支持、实施与运行(Do)— 评测(Check)— 改进(Action)” 的过程方法,依据数字化转型的 5 个视角,构建发展战略、业务创新转型、新型能力、治理体系和系统性解决方案等 5 个过程联动方法,并建立上述方法之间的相互作用关系,系统化、体系化推进数字化转型活动,如图 4 所示。

6.2 发展战略过程联动方法
6.2.1 通则
企业应建立完善发展战略过程联动方法,对战略的分析制定、落地实施、动态调整和反馈改进等全过程进行柔性管控、迭代优化,如图 5 所示。

6.2.2 以数字化转型为核心内容的发展战略制定
企业应采用适宜的方法和工具,对影响其数字化转型的各种内外部环境因素进行系统的识别、分析和确定,开展数字化转型评估诊断对标,明确数字化转型的现状水平、发展阶段、长板和短板等,在此基础上制定以数字化转型为核心内容的发展战略,明确战略定位、导向目标和关键举措等。
企业制定以数字化转型为核心内容的发展战略应以优化、创新和重构企业价值体系为导向,充分考虑新一代信息技术发展新趋势,将数字企业、价值网络建设以及数字业务的培育发展等作为重要内容。
6.2.3 可持续竞争合作优势需求的识别
在制定以数字化转型为核心内容的发展战略过程中,企业应结合内外部环境分析、数字化转型评估诊断对标结果,运用适宜的方法工具,充分考虑与外部相关方的竞争与合作关系,识别与其发展战略相匹配的、差异化的可持续竞争合作优势需求。
随着内外部环境的快速变化,企业的战略应适时优化,确定的可持续竞争合作优势需求也应相应动态调整,企业间竞争关系也应逐步向竞争与合作关系转变。
6.2.4 业务场景和价值模式的策划
在识别可持续竞争优势需求的基础上,企业应系统策划业务场景和价值模式,包括但不限于:
a) 策划与企业业务现状、可持续竞争合作优势需求其相匹配的业务体系和业务场景;
b) 明确业务体系和业务场景及相互关系、价值效益目标、业务资源需求等,策划形成相应价值创造、传递和分享的路径和模式,作为业务创新转型过程联动方法的输入;
c) 进一步提出对新型能力(体系)建设的需求,作为新型能力过程联动方法的输入。
6.2.5 通过打造新型能力和创新业务模式获取可持续竞争合作优势
企业应按照业务场景和价值效益目标,基于新型能力过程联动方法识别和打造新型能力(体系),并通过能力赋能业务创新转型实现价值获取。企业应开展的活动包括但不限于:
a) 在新型能力建设及相应业务创新转型活动(即新型能力过程联动方法、业务创新转型过程联动方法)完成后,应综合采用诊断、评价、考核等手段,对新型能力建设、运行和优化情况、业务模式创新及其价值效益目标达成等情况进行系统分析和确认;
b) 基于所打造的新型能力,所创新的业务模式,所获取的价值效益等,诊断分析并确认可持续竞争合作优势的获取情况,以及战略的总体实现程度等。
6.2.6 通过建立反馈机制实现战略全过程柔性管控及其持续迭代优化
企业应建立相应职能职责和工具手段等,确保发展战略实现、价值效益达成以及业务模式创新、新型能力打造等的结果能够得到及时、有效、准确反馈,并作为下一轮可持续竞争合作优势分析的输入,从而构建形成可持续迭代优化的战略全过程柔性管控机制。
6.3 业务创新转型过程联动方法
6.3.1 通则
企业应建立持续推进业务升级和创新转型迭代优化循环的过程联动方法,螺旋式推动业务数字化、业务集成融合、业务模式创新和数字业务发展,如图 6 所示。

6.3.2 业务创新转型的策划
企业应按照发展战略过程联动方法策划的业务体系和业务场景,从业务场景涉及的参与主体、覆盖的行为活动客体、所需的资源条件空间以及数据要素等方面,对业务场景进行详细策划,明确所需建设的业务场景,并进一步识别拟打造的新型能力,形成建设路径。
企业应结合自身数字化转型发展阶段,合理开展业务创新转型的策划:
a) 在数字化转型初期,企业应在提升业务规范化运行和可管可控水平基础上,以提高主营业务的动态响应水平为重点,开展主营业务数字化场景的详细策划,并识别支持主营业务数字化、场景化和柔性化运行的场景级能力建设需求;
b) 在具备一定业务数字化的基础上,企业应以提升全企业一体化敏捷响应水平为重点,沿着纵向管控(资源链)、供应链(价值链)和产品(资产)寿命周期 [产品链(资产链)] 等维度,开展端到端业务场景详细策划,并识别支持全企业主营业务全面集成融合、柔性协同和一体化运行的领域级能力建设需求;
c) 在突破业务集成融合、实现全面数字化的基础上,企业应以打造平台企业为重点,开展平台化、网络化、社会化业务模式创新的详细策划,并识别支持主营业务全面在线化和社会化赋能的平台级能力建设需求;
d) 有条件的企业,宜以构建价值生态为重点,覆盖企业全局以及合作伙伴,发挥数据要素核心作用,开展数字业务、绿色可持续发展新业态等的详细策划,并识别支持价值开放共创的生态级能力建设需求。
6.3.3 业务创新转型的实施与运行
企业应依据详细策划的业务数字化、业务集成融合、业务模式创新、数字业务发展等相关业务场景,系统开展新型能力、治理体系、系统性解决方案的策划、实施与运行,打造形成新型能力,构建基于新型能力赋能的业务创新转型体系。
6.3.4 业务创新转型的评价与改进
企业应建立适宜的诊断、对标和评价体系,对业务创新转型的实现情况进行跟踪、诊断分析与评价,识别业务持续改进的需求和机会,推动业务体系的动态迭代优化,不断提升业务创新发展水平,提高数字化转型价值成效。
6.4 新型能力过程联动方法
6.4.1 通则
新型能力建设是数字化转型的核心主线,企业应建立新型能力过程联动方法,以发展战略过程联动方法、业务创新转型过程联动方法识别的相关新型能力建设需求为输入,持续丰富能力模型可处理的数据、能力模型内嵌的规则方法、能力模型可实现的功能,持续推动能力模型的学习优化,并以新型建设需求牵引支持新型能力建设、运行和优化的治理体系和系统性解决方案各自迭代优化循环,不断加强二者相互协调融合,持续打造形成所需的新型能力,以新型能力赋能业务创新转型和发展战略实现,如图 7 所示。

6.4.2 新型能力的识别与策划
企业应按照发展战略联动方法、业务创新转型过程联动方法中识别的可持续竞争合作优势需求、策划的业务体系和业务场景、提出的价值模式等内容,参考新型能力的主要分类(见附录 A)和主要视角,围绕价值体系的优化、创新和重构,以业务场景为牵引,识别策划拟打造的新型能力(体系),并从能力模型可处理的数据、能力模型内嵌的规则方法、能力模型可实现的功能、能力模型的学习优化等方面进一步明确相关新型能力(体系)建设的具体需求。
在识别和策划新型能力(体系)时,企业应:
a) 充分考虑自身数字化转型的发展阶段、现状水平、资源条件等情况,以及对治理体系和系统性解决方案等方面的需求,选取最为关键、最为迫切、且切实可行的新型能力;
b) 确保所选取的新型能力(体系)与自身发展需求和条件相适应,且共同形成支撑业务创新转型的最大合力,能够支持获取最大化价值效益;
c) 按照数字化转型深化发展要求,加速提升新型能力(体系)的战略性、前瞻性、系统性和全局性。
6.4.3 新型能力的实施与运行
企业应构建和持续优化承载新型能力的数字化模型,并重点围绕能力模型可处理的数据、能力模型内嵌的规则方法、能力模型可实现的功能、能力模型的学习优化,系统开展新型能力(体系)的实施与运行活动,包括但不限于:
a) 从企业整体层面系统推进涵盖数字化领导力、数字化治理、数字化组织、数字化管理、数字化文化的治理体系建设,形成保障新型能力(体系)建设、运行和优化的治理体系;
b) 从数据、技术、流程和组织等四要素入手构建系统性解决方案,通过系统性解决方案的统筹规划、分步实施、迭代优化打造形成新型能力(体系);
c) 以新型能力过程联动方法为纽带,加强治理体系过程联动方法和系统性解决方案过程联动方法的协调联动与融合创新,以更有效推进新型能力(体系)的建设、运行和持续优化,从而更有效构建基于新型能力赋能的业务创新转型体系,更有力支持价值创造。
6.4.4 新型能力的评价与改进
企业应开展的新型能力(体系)评价与改进活动,包括但不限于:
a) 建立适宜的新型能力诊断、对标和评价体系,对新型能力(体系)建设与运行预期结果的实现程度,治理体系、系统性解决方案的适宜性、有效性及其适配性等进行诊断分析和评价,寻找可改进的机会;
b) 建立并有效实施新型能力(体系)的改进机制,形成改进措施和预防措施,确保能够及时、准确把握改进的机会,不断优化提升新型能力,持续有效地支撑业务创新转型和发展战略实现。
6.5 治理体系过程联动方法
6.5.1 通则
企业应按照新型能力建设、运行和优化以及业务创新转型的需求,在企业整体层面建立涵盖数字化领导力、数字化治理、数字化组织、数字化管理、数字化文化的治理体系过程联动方法,为新型能力的实施与运行,持续推进业务创新转型提供管理保障,如图 8 所示。

6.5.2 治理体系的策划
企业应按照识别和策划的新型能力(体系)、业务场景、价值模式、可持续竞争合作优势等对治理体系创新提出的需求,从数字化领导力、数字化治理、数字化组织、数字化管理、数字化文化等方面,系统策划治理体系创新变革的方案和路径,包括但不限于:
a) 按照新型能力(体系)和业务场景有效实施与运行的要求,从数字化领导意识培养和能力提升、数字化转型战略部署和执行机制等方面,形成数字化领导力提升方案;
b) 识别数字化制度、数字化人才、数字化资金、数据治理、安全可控等方面的需求,形成数字化治理机制建设方案;
c) 从企业整体层面识别组织体系优化调整、协作体系建设提升、管理方式创新变革、员工赋能赋智等方面的需求,形成数字化组织机制和管理方式优化方案;
d) 识别企业文化方面的需求,形成数字化文化建设方案。
治理体系的优化升级是一个循序渐进的长期过程,企业应高度重视其与新型能力(体系)和业务创新转型的适宜性,开展系统规划,按照分步实施的要求明确各方协同推进治理体系建设的方法路径,明确必要的支持条件和资源需求,以及相关责任人、参与人、相关方职责等。
6.5.3 治理体系的实施
企业应依据策划的治理体系建设方案,组织治理体系以及新型能力、业务创新转型等相关方从数据、技术、流程和组织等四要素入手形成对系统性解决方案的统筹策划、分步实施、迭代优化的需求,协同推进数字化领导力建设、数字化治理制度建设、数字化组织机制调整、数字化管理范式变革、数字化文化建设等工作,加快提升数字化领导力,逐步构建覆盖全要素、全员的数字化治理体系,打造一体化、平台化、生态化的柔性组织,实现员工的精准赋能赋权和创新激励,并形成与企业管理变革相适应的数字化文化。
治理体系实施过程中,应持续推动数字化领导力、数字化治理、数字化组织、数字化管理、数字化文化等方面及其与新型能力、业务创新转型之间的匹配性优化调整,并将相关成果进行规范化和制度化,以提升治理体系相关建设、优化活动的一致性和有效性。
6.5.4 治理体系的持续改进
企业应建立治理体系的诊断、对标和评价体系,对治理体系建设的全过程及其作用成效等进行动态跟踪、全面分析和精准评判,识别持续改进的需求和机会,推动治理体系迭代优化,不断提升其对新型能力(体系)和业务创新转型的适宜性和有效性。
6.6 系统性解决方案过程联动方法
6.6.1 通则
企业应按照新型能力建设、运行和优化,治理体系建设以及业务创新转型的需求,发挥数据要素创新驱动作用,建立涵盖数据、技术、流程和组织等四要素的系统性解决方案过程联动方法,策划、实施、运行和维护系统性解决方案,为新型能力的实施与运行,治理体系建设提升,持续推进业务创新转型提供技术支持,如图 9 所示。

6.6.2 系统性解决方案的策划
企业应按照识别和策划的新型能力(体系)、业务创新转型和治理体系建设等方面需求,应用适宜的工具和方法,对数据、技术、流程、组织等现状进行分析和确认,综合考虑相关支持条件和资源,系统策划涵盖相关要素、支持新型能力实施与运行的系统性解决方案,并确保系统性解决方案得到各要素相关责任主体的认同和确认。
围绕打造新型能力所形成的系统性解决方案应是一个有机、融合、系统的解决方案,涉及数据、技术、流程、组织等四要素,既要明确业务流程优化与职能职责调整的需求、技术实现的需求、数据开发利用的需求,也要明确这些需求之间的相互关系及其实施路径、关键环节、突破口和切入点。
系统性解决方案的策划应明确必要的支持条件和资源需求,以及其实施过程的责任人、参与人、相关方职责、方法和进度要求等。
6.6.3 系统性解决方案的实施
企业应依据策划的系统性解决方案,以业务流程为牵引,有序开展业务流程梳理与优化,协同推进相关职能职责调整、技术方案的制定与获取、数据的开发利用等。
企业在系统性解决方案实施过程中,应开展必要的试运行,以促进数据、技术、流程、组织等方面的相互磨合和匹配优化,在试运行完成后,还需对相关方面的成果进行必要的规范化和制度化,以提升其运行的一致性和有效性。
6.6.4 系统性解决方案的运行维护
企业应建立系统性解决方案的运行维护机制,确保系统性解决方案有效运行,并紧跟数据、技术、流程、组织的新趋势新要求,持续优化系统性解决方案,从而确保相关新型能力得到有效保持和持续改进。
7、发展阶段与水平档次
7.1 概述
数字化转型共分为 5 个发展阶段,即规范级发展阶段、场景级发展阶段、领域级发展阶段、平台级发展阶段、生态级发展阶段。
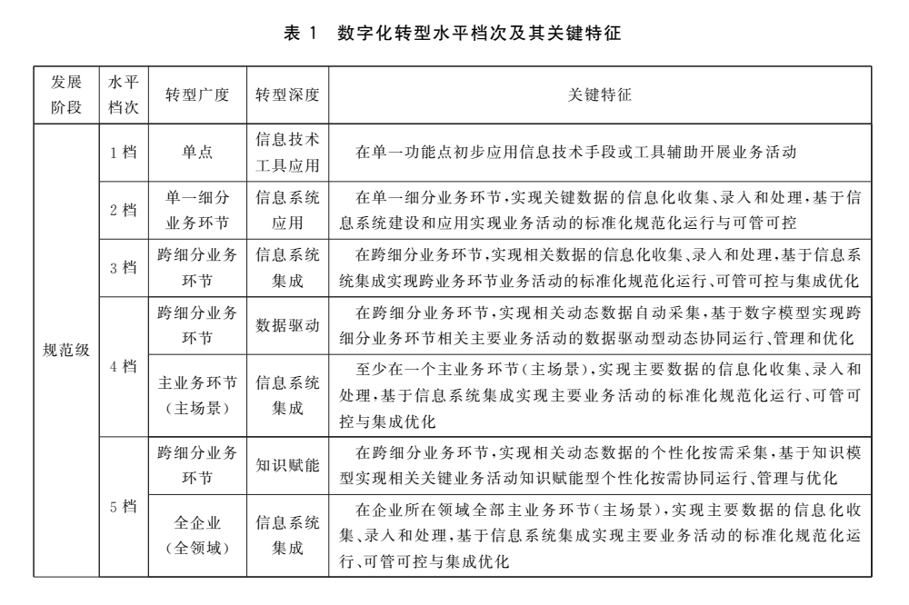
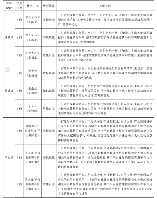
数据是数字化转型的关键驱动要素,按照不同发展阶段的企业,在以数据为核心的要素资源获取、开发和利用中所呈现出由局部到全局、由内到外、由浅到深、由封闭到开放的趋势和特征,数字化转型规范级、场景级、领域级、平台级、生态级 5 个发展阶段可以相对应分解为 10 个细分水平档次,如图 10 所示。

7.2 发展阶段
7.2.1 规范级
处于规范级发展阶段的企业,其总体特征主要表现为企业运行以职能驱动为主,主要聚焦信息技术、信息系统的建设与集成应用,规范开展了信息(数字)技术应用,实现业务规范运行和管理,提升关键业务活动可管可控水平。
处于规范级发展阶段的企业,各主要视角的典型状态和特征主要表现为以下方面。
a) 发展战略视角。企业发展战略中涵盖信息(数字)技术应用相关内容,但尚未明确数字化转型战略。
b) 业务创新转型视角。开展了信息(数字)技术支持下的业务活动优化,但尚未实现基于新型能力的业务创新。
c) 新型能力视角。开展了新型能力建设,但尚未建成支持主营业务范围内关键业务数字化、场景化和柔性化运行的新型能力。
d) 治理体系视角。管理模式为职能驱动型,各项业务活动主要根据规范性岗位职能分工负责。
e) 系统性解决方案视角。规范开展信息(数字)技术应用,或规范开展基于信息(数字)技术的(系统性)解决方案策划与实施。
7.2.2 场景级
处于场景级发展阶段的企业,其总体特征主要表现为企业运行至少实现数据驱动,主要聚焦数字场景建设,实现主营业务范围内关键业务活动数字化、场景化和柔性化运行,提升核心业务能力的柔性和主业务环节的动态响应水平。
处于场景级发展阶段的企业,各主要视角的典型状态和特征主要表现为以下方面。
a) 发展战略视角。在发展战略或专项规划中明确提出关键业务活动数字场景建设的内容和要求,目标定位主要是提升关键业务数字化、场景化和柔性化水平。
b) 业务创新转型视角。主营业务范围内关键业务活动实现数字化、场景化协调联动,形成(新一代)信息技术手段和工具支持下的业务数字化、场景化和柔性化运行模式。
c) 新型能力视角。能够运用(新一代)信息技术手段,建设、运行和优化支持关键业务数字化、场景化和柔性化运行的场景级能力,所形成的新型能力已在关键业务活动中得到有效应用。
d) 治理体系视角。管理模式至少实现场景级数据驱动,能够基于主营业务范围内关键业务活动数据开展场景化管理。领导重视并设置专门团队开展(新一代)信息技术场景化应用,至少建立数据驱动型的数字场景建设、应用与运维制度等。
e) 系统性解决方案视角。围绕场景级能力建设、运行和优化,开展必要的设备设施改造,系统应用(新一代)信息技术手段和工具,开展主营业务范围内关键业务流程的场景级优化和职能职责调整,基于关键业务数据自动采集开展场景级数字化建模等。
处于场景级发展阶段的企业,主要应用(新一代)信息技术实现主营业务范围内关键业务活动数据的获取、开发和利用,发挥数据作为信息媒介、知识媒介、能力媒介的作用,实现场景级信息对称以及知识和能力赋能,提升关键业务的资源配置效率、综合利用水平和创新开发潜能。
7.2.3 领域级
处于领域级发展阶段的企业,其总体特征主要表现为企业运行至少实现数据驱动,实现主营业务全面集成融合、柔性协同和一体化运行,提升全企业(全领域)一体化敏捷响应水平,打造形成数字企业。
处于领域级发展阶段的企业,各主要视角的典型状态和特征主要表现为以下方面。
a) 发展战略视角。以建设数字企业为核心,制定数字化转型规划,在战略层面认识到数据的重要价值,注重发挥数据作为信息媒介、知识媒介、能力媒介的作用,实现覆盖全企业(全领域)的领域级信息对称以及知识和能力赋能,提高主营业务领域内资源全局优化配置效率、综合利用水平和创新开发潜能。
b) 业务创新转型视角。在企业主营业务均实现数字化基础上,沿着纵向管控(资源链)、供应链(价值链)和产品(资产)寿命周期 [产品链(资产链)] 等维度,主营业务实现了全面集成融合、柔性协同和一体化运行。
c) 新型能力视角。完成支持主营业务全面集成融合、柔性协同和一体化运行的领域级能力的建设,且新型能力的各能力模块可被相关业务环节有效协同应用。
d) 治理体系视角。管理模式至少实现领域级数据驱动,能够开展覆盖全企业(全领域)的数字化集成管理,由企业决策层和专职一级部门统筹推进数字化转型工作,至少形成了数据驱动型的数字企业建设、运行和持续改进标准规范和治理机制。
e) 系统性解决方案视角。面向领域级能力建设、运行和优化,构建传感网级网络,集成应用 IT 软硬件资源,开展覆盖全企业(全领域)的业务流程优化、重构和职能职责调整,基于主要设备和各业务系统数据采集和集成共享,构建并应用领域级数字化模型。
处于领域级发展阶段的企业,主要基于全企业范围内主营业务领域数据的全面获取、开发和利用,发挥数据作为信息媒介、知识媒介、能力媒介的作用,实现覆盖全企业(全领域)的领域级信息对称,并基于数据建模的业务知识和能力的数字化、模型化、模块化和平台化,开展基于数据的知识和能力在线赋能,以知识和能力为驱动,提升全企业范围内资源全局优化配置效率、综合利用水平和创新开发潜能。
7.2.4 平台级
处于平台级发展阶段的企业,其总体特征主要表现为企业运行至少实现数据驱动,作为供应链 / 产业链链主开展跨企业网络化协同和社会化协作,实现以数据为驱动的平台化社会化业务模式创新,推进平台化社会化赋能服务,打造形成平台企业,在更大范围更深程度汇聚和开发利用社会资源。
处于平台级发展阶段的企业,各主要视角的典型状态和特征主要表现为。
a) 发展战略视角。制定了以建设平台企业为核心内容的企业发展战略,在发展战略中明确将数据作为关键战略资源和驱动要素,加速推进业务创新转型和数字业务开展。
b) 业务创新转型视角。基于主要或关键业务在线化柔性运行和核心能力模块化封装和平台化社会化共享应用等,实现网络化协同、服务化延伸、个性化定制等业务模式创新。
c) 新型能力视角。完成支持企业及企业间网络化协同和社会化协作的平台级能力的建设,实现新型能力的数字化、模型化、模块化和平台化,能够在整个企业范围内进行按需共享和应用,支持开展平台化社会化赋能服务。
d) 治理体系视角。管理方式至少实现平台级数据驱动,实现覆盖企业全过程以及企业间主要业务流程的平台化社会化管理。建立平台级数字化治理领导机制和协调机制,至少形成数据驱动型的平台企业治理体系,实现数据、技术、流程和组织等四要素的平台化社会化动态协同、迭代优化和互动创新。
e) 系统性解决方案视角。通过平台级数字化和产业互联网级网络化,建设支撑平台企业建设的系统集成架构,业务基础资源和能力实现平台化部署,支持按需调用,OT 网络与 IT 网络实现协议互通和网络互联,基于企业内全要素、全过程以及企业间主要业务流程数据在线自动采集、交换和动态集成共享,建设和应用平台级数字化模型。
处于平台级发展阶段的企业,主要基于整个企业范围内及企业之间数据的获取、开发和利用,发挥数据作为信息媒介、知识媒介、能力媒介的作用,实现整个企业以及企业之间信息对称、知识和能力赋能,并基于数据实现价值网络化在线交换,用数据科学重新定义并封装生产机理,构建基于数字化模型的网络化知识共享和技能赋能体系,提升企业价值网络化创造能力和企业内外资源动态配置效率、综合利用水平和创新开发潜能。
7.2.5 生态级
处于生态级发展阶段的企业,其总体特征主要表现为企业运行至少实现数据驱动,作为产业生态圈主导企业推动与产业生态合作伙伴间资源、知识、能力等要素的共建共创共享,实现以数据为驱动的生态化业务发展模式,打造形成生态企业,引领产业生态圈开展原始创新创造活动,实现产业生态圈范围内业务的共建共创共享、共生发展和学习进化。
处于生态级发展阶段的企业,各视角的典型状态和特征主要表现为以下方面。
a) 发展战略视角。制定以建设生态企业、构建共生共赢产业生态系统、发展壮大数字业务为目标的企业发展战略及生态圈发展战略,在发展战略中明确将数据作为驱动创新的核心要素,开展生态化运营体系建设,提升整个产业生态圈原始创新创造和共生进化水平。
b) 业务创新转型视角。形成以数字业务为核心的新业态,产业生态圈数字业务成为企业主营业务的重要组成部分,发挥产业生态圈创新创造和共生进化潜能,开辟实现绿色可持续发展的广阔空间。
c) 新型能力视角。形成支持价值共创共享的生态级能力,能够与产业生态合作伙伴共建开放的能力合作平台和开放价值生态,赋能产业生态圈范围内业务共建共创共享、共生发展和学习进化。
d) 治理体系视角。管理模式至少实现生态级数据驱动,建立生态化自组织治理体系,形成以生态伙伴命运共同体为核心的企业价值观。
e) 系统性解决方案视角。通过生态级数字化和泛在物联网级网络化,建立智能化、可配置、开放灵活的智能云平台,企业内 OT 网络、IT 网络以及企业外互联网实现互联互通,企业已成为社会化能力共创平台的主导企业或核心贡献者,与合作伙伴共同实现生态基础资源和能力的平台部署、开放协作和按需利用。
处于生态级发展阶段的企业,主要基于产业生态圈数据的获取、开发和利用,发挥数据作为信息媒介、知识媒介、能力媒介的作用,实现生态圈信息对称、知识和能力赋能,应用数据科学重新定义并封装生产机理,实现基于数字化模型的生态圈知识技能共创共享和赋能,提升产业生态圈开放合作与协同创新创造能力以及资源综合开发水平,打造形成生态企业。
7.3 水平档次
7.3.1 转型广度
按照相关业务活动信息(数字)技术应用及以数据要素为核心的相关要素资源开发利用范围的广度不同,数字化转型可分为单点、单一细分业务环节、跨细分业务环节、主业务环节(主场景)、全企业(全领域)、供应链 / 产业链网络(平台用户群)、产业生态圈等 7 个类别,其中:
a) 单点,即覆盖单一业务功能点;
b) 单一细分业务环节,即覆盖单一细分业务环节(二级流程及以上)的主要业务活动;
c) 跨细分业务环节,即覆盖跨细分业务环节(二级流程及以上)的主要业务活动;
d) 主业务环节(主场景),即覆盖某一主业务环节内各关键细分业务环节的主要业务活动;
e) 全企业(全领域),即覆盖企业所在领域全部主业务环节的主要业务活动;
f) 供应链 / 产业链网络(平台用户群),即覆盖供应链 / 产业链网络平台内部以及外部用户涉及的主要业务活动,且是基于平台实现社会化资源、知识与能力的共享和协同,以赋能外部用户为主所开展的主要业务活动;
g) 产业生态圈,即覆盖产业生态圈中各合作伙伴的主要业务活动,且是由各生态合作伙伴(企业、团队、个人)共建共创共享资源、知识、能力等,通过原始创新创造可实现共生进化的主要业务活动。
注 1:企业的业务流程通常分一级流程,即跨部门的企业级流程;二级流程,即跨岗位的部门级流程;三级流程,即主要操作规程的岗位级流程。
注 2:不同行业的主业务环节(主场景)划分,以及各主业务环节(主场景)包含的主要细分业务环节见附录 B。
7.3.2 转型深度
按照相关业务活动信息(数字)技术应用及以数据要素为核心的相关要素资源开发利用程度的深度不同,数字化转型可分为信息技术工具应用、信息系统应用、信息系统集成、数据驱动、知识赋能、智能自主等 6 个类别,其中:
a) 信息技术工具应用,即初步应用通用或专用的信息技术手段或工具;
b) 信息系统应用,即应用信息系统,基于信息模型实现业务规范化运行与可管可控(业务制度化、制度流程化、流程表单化、表单电子化);
c) 信息系统集成,即通过各类技术集成方式(接口、协议等)将异构系统的软硬件、信息和功能关联集成,基于信息模型,实现跨应用系统的数据共享交换、业务流程贯通、业务规范化运行与可管可控(业务制度化、制度流程化、流程表单化、表单电子化);
d) 数据驱动,即基于对业务场景相关主体、客体、空间等的运行现状、联系等进行数字化动态描述的数字模型,在相应范围内,共享相互关联的全面动态数据,实现基于动态数据的资源(人、财、物等)全局动态优化配置和关键业务数字化动态响应(业务数据化、数据模型化、模型数字化、数字动态化);
e) 知识赋能,即基于对业务场景相关主体、客体、空间等的运行规律等进行动态归纳、演绎及其数字化、模型化和模块化的知识模型(知识数字化呈现、仿真、联动),在相应范围内,实现协同工作的主体与空间之间(如人和机器),以及主体与主体之间(如企业内部团队 / 员工之间、企业与外部合作伙伴之间、外部合作伙伴相互之间)的知识共享、传递与利用以及基于知识赋能的客体(如关键业务行为活动)场景化、个性化按需响应、协调联动和优化(业务规则化、规则模型化、模型知识化、知识个性化);
f) 智能自主,即基于对业务场景相关主体、客体、空间等的运行功能等进行智能自主感知、分析、预测决策和学习进化的智能模型,在相应范围内,实现协同工作的主体与空间之间(如人和机器),以及主体与主体之间(如企业内部团队 / 员工之间、企业与外部合作伙伴之间、外部合作伙伴相互之间)基于能力赋能的客体(如关键业务行为活动)自组织自适应运行、智能自主协作与自学习进化(业务功能化、功能模型化、模型智能化、智能自主化)。
7.3.3 水平档次划分
依据数字化转型的不同广度和不同深度,数字化转型的规范级、场景级、领域级、平台级、生态级等 5 个发展阶段可细分为 10 个水平档次,其关键特征见表 1。企业数字化转型不同发展阶段与水平档次的能力应符合附录 C 的要求。



以下为附录资料:

















































